もっと真面目にパナ改を作った
元ネタの「パナ改」に若干の改良が加えられており、ここにきてようやく自分でも回路の動作原理が理解できたので部品選定しつつまた作った。
1804 :「ファンタム式パナ改マイク fetⅡ」誕生8年記念。進化した回路を発表 | ShinさんのPA工作室
結論としてはホワイトノイズの低減に成功しつつ、コストと作りやすさが向上するという満足行く結果が出た。
テスト結果は以下のように。
↓あたらしいの
↓ふるいの
詳細は以下より。
テスト条件
- 2つのマイクを隣に並べて、わざとらしいフレットノイズをギターで鳴らす。
- オーディオインターフェース「CL1」はファンタム電源を吐く。新式マイクはA/Iのゲインが0、旧式はノブを12時だ。
- 一旦DAWで録音した後、平均レベルが一致するように2つともノーマライズする。
- ノイズゲートの類やコンプ、エンハンサーは一切使用せず、純粋に編集ではゲインのみかける。
所感。
- ホワイトノイズは明らかに新式が小さく済んでいる一方で、後半部分は新式でも若干のノイズが乗っている。
- 新式ではハードウェアのゲインが最低にもかかわらずそれなりの波形を吐いている。ちょっとデカすぎる気がするので回路レベルの利得を下げてもいいと思った。
- 一方で旧式はそれなりのゲインをかけてやらないと出力レベルが得られない。恐らく使用しているFETの違いだと思う。
- マイクカプセルを変えた結果音色が結構変わってしまった。こればっかりは好みかなぁ。
概要
まず、マイクカプセルをXCM6035からC9767に変更した。
コンデンサ・マイク エレクトレットコンデンサーマイクロホン(ECM)C9767(4個入): パーツ一般 秋月電子通商 電子部品 ネット通販
次に、使用したFETのランクを2sk2145のBLランクからGRランクに変更。以上!
このC9767はXCM6035(ハード的にはWM-61Aと同等)と異なり、単純にデカい。直径およそ6ミリメートルだ。そして回路基板もデカいので、XCMと異なり3線式改造がしやすい。

画像は秋月の商品画像を拝借。ハンダゴテで赤線の部分をごりっと擦ってカッターで軽く削ればそれだけで3点が分離できる。練習なしでもこなせるぞ。
次にケースだが、ぴったりサイズの合うものを見つけた。RCAケーブルのジャックだ。
ケーブル用RCAジャック RJ−2140G/R(赤): パーツ一般 秋月電子通商 電子部品 ネット通販
こいつがいい感じにはまるのだ。こんな風に。

↑ばらして~

↑アースの部分の爪は不要なので折り、不要なバネも廃棄。付属の絶縁ゴムがいい感じにスペーサになってくれるので大変便利だ。

↑ぴったり!いい感じに端が引っかかって落ちてこないぞ。
というわけで、ケース周りはこれで十分。回路以外は前回と同様だ。
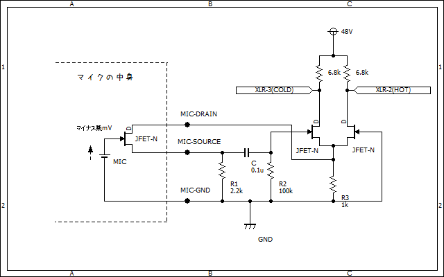
回路
!20180615 ふと読み返したらメチャクチャな事書いてたので全面的に改訂!

回路はこう。前回の記事では高精度な抵抗の方が良いみたいな事書いたけどすまんありゃ嘘だった。概ねあってりゃ大差ねぇわ。
で、回路全体をファンタム電源の内部まで含めて考えるとこうなる。
Balanced Project

理屈としては、マイク内部のカプセルをソースフォロワとして働かせてまずインピーダンス変換を行い、次に2個の自前のJfetを対にした差動増幅に突っ込む。
ファンタム電源の内部を込みで考えると、典型的な差動増幅の回路と見ることができる。
差動増幅回路のソース共通部分をマイクのドレインにぶっこんでしまってるわけだが、そもそも差動増幅回路の共通ソースは交流的にGNDなので(Jfet二個あわせて常に定電流流れる)、この部分は定電圧になる。差動増幅のJFETのIdssからこの部分の電圧を求めれば、カプセルのドレインにかかる電圧がわかる事になる。
改めて、各素子の定数を決めよう。まずはR3。こいつは差動増幅部にIdssが4mA前後の2sk2145を使ったので、IdssとR3をかけたものがマイクカプセルのドレインに突っ込まれる。
マイクのデータシートを見るにこいつには2~10V程度ぶっこめばいいわけだから、適当に1kΩとしてやろう。1[kΩ]*4[mA]で4[V]だ。
次にR2とCだが、こいつらはこの部分でハイパスフィルタを形成する。…まぁ適当でいいな!大体カットオフが一桁ヘルツくらいならええやろ!RCハイパスフィルタのカットオフ周波数は1/(2πRC)で求まる。R2=100[kΩ]、C=0.1[uF]で…16[Hz]くらいだな。
最後にR1。こいつはカプセル内部のJ-fetのIdssから計算する。このカプセル、なんでも既成品がそのまま入ってるらしい。
ECM C9767 | Double Bass 覚書
でここの抵抗、よく分かんなかったんで適当に2.2[kΩ]突っ込んどいた。ソースフォロワの抵抗ってどうすりゃいいのかよくわからん。
まとめ
真面目に回路を洗練してったら最終的に教科書通りの回路になったという、練習問題のような記事になっちまった。ただ、思ったんだけど、回路は見ての通りわりかしアバウトで、それよりもケースその他でちゃんとアースしたりノイズ対策したり、風防取り付けるなりして音質向上測ったほうが良いと思った。いや、ほんとRCAのジャックお勧めです。